poe Doku
Breadcrumbs

EBon Versand

eBon-Versand

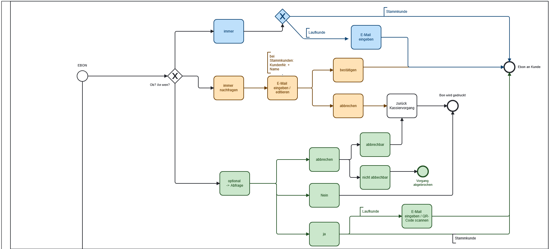
Mit POSMAN haben Sie die Möglichkeit, Ihre Belege per E-Mail an Ihre Kunden zu versenden. Wie, an wen und wann der Versand stattfinden soll, lässt sich individuell einstellen. Auch können Sie zwischen Laufkunden und Stammkunden unterscheiden.

att_3_for_6699876371.png
att_1_for_6699876371.png

Mit den Einstellungen legen Sie fest, ob die Frage nach einem eBon für Stamm- oder Laufkunden optional ist oder ob Stammkunden - falls gewünscht - immer einen eBon erhalten. Haben Stammkunden angegeben, immer einen eBon erhalten zu wollen, wird dieser Dialog einfach übersprungen. Es ist aber ebenso möglich, einzustellen, dass jedes Mal erneut gefragt wird.

Darüber hinaus lässt sich einstellen, zu welchem Zeitpunkt der Dialog erscheint. Die möglichen Optionen sind bei der Kundenanmeldung oder vor dem Bezahlen. Die Einstellung für den Zeitpunkt vor dem Bezahlen unterscheidet sich nochmal zwischen einem abbrechbaren und einem nicht abbrechbaren Dialog. Hier wird entweder das Bezahlen für den "abbrechbaren" Dialog abgebrochen oder das Bezahlen weitergeführt und nur kein eBon für den "nicht abbrechbaren" Dialog gesendet. 

Der Dialog kann ebenfalls ausgeschalten werden. Ist dieser einmal deaktiviert, lässt er sich nur per Tastendruck aufrufen:


att_7_for_6699876371.png
att_8_for_6699876371.png

Möchte der Kunde einen eBon erhalten, hat aber keine E-Mail hinterlegt oder ist ein Laufkunde angemeldet, wird er aufgefordert, eine E-Mail-Adresse einzugeben. Hier hat er die Möglichkeit, den QR-Code im Eingabefeld zu scannen.

Ist die E-Mail hingegen bekannt, wird dieser Dialog übersprungen. Zudem lässt sich auch hier einstellen, ob der Dialog immer mit angezeigt und - falls eine E-Mail-Adresse existiert - diese im entsprechenden Feld editierbar eingetragen wird.

Die E-Mail-Eingabe kann jederzeit abgebrochen werden, was nochmals bestätigt werden muss.

Wenn ein Kunde angemeldet ist, sieht man dessen Kundennummer und -namen:

att_2_for_6699876371.png
att_4_for_6699876371.png
att_5_for_6699876371.png

Wird keine E-Mail eingegeben, erscheint eine Fehlermeldung:

att_6_for_6699876371.png

Wenn die E-Mail eingegeben und bestätigt wurde, sehen Sie im Journal wie gewohnt einen abgeschlossenen Bon.

att_9_for_6699876371.png