Skip to main content
poe Doku
zu YouTube
zurück zu poe
Main navigation
poe Doku
Close navigation
Main
poe Doku
POSMAN Kundenhandbuch
Kassenoberfläche
Schnelltaste belegen
User
Verkäufer & Kassierer anmelden und abmelden
temporäres Passwort
Kunden anmelden
TakeMyData
Kundenhistorie
Vorgänge in der Kasse
Artikel einbuchen
ScanOK
Artikel modifizieren
Kassiervorgänge abschließen
Auftrag (abkassieren)
Rechnungen abkassieren
Rücknahmen nach abgeschlossenen Kassiervorgängen
Auftrag anzahlen
Kassiervorgänge mit angemeldetem Kunden
Bon & Beleg
Bon Doppel
Alle Bons ansehen
Bon parken
Bon Erklärung
EBon Versand
eBonMe
Ein- & Ausgabe
Einnahme
Ausgabe
Abschöpfung
Schublade öffnen
Gutscheine
Gutschein einlösen
Gutschein verkaufen
Gutscheine ansehen
Gutschein ausbezahlen
Abschlüsse
Z-Abschluss-Bon Erklärung
Tagesabschluss & Monatsabschluss
Manager
Umsatz bis jetzt
Kasseninformationen
Fernwartung an der Kasse
Fehlerbericht senden
Extras
Arbeitszeiterfassung
Außer Haus Verkauf
Pfand und Getränke
Tax Free
Copyright
TRADEMAN Kundenhandbuch
Vorgänge
Verkauf
Einkauf
Eingangsrechnung
Bestellung
Bestell-Bestätigung
Wareneingang
Lieferanten-Retoure
Bestell-Vorschlag
Freigegebene Bestellungen
Rückabwicklung
Rekla-Auftrag
Lager
Warenumlagerung
Inventur
Kundenlager
Seriennummer
Manufacturer-IDs
Chargen
Information
Infopool
Artikelinformationen
Artikelpreisübersicht
Bon Suche
Belegarchiv
Belegverarbeitung
Nachrichten
Buchhaltung
Forderungen
Kundenbindung
Gutschein
Probekauf
Extra
Artikelkomponenten
Min-& Soll-Bestandspflege
Kassiererabschluss
Abschriften
Sammelabschriften
Etikettendruck
Tresor
Mobile Daten-Erfassung
Stammdaten
Mitarbeiter
Mitarbeiter-Übersicht
Mitarbeiter Wizard
Artikel
Versand-Artikel
Artikelgruppen
Setauflösung
Kunden
Kunden-Übersicht
Kunden-Wizard
Kundengruppen
Sortimente
SEPA-Mandate
Lieferanten
Maximalrabatt
Flug
Kontakte
Statistiken
Statistik-Generator
Umsatz
Hauptwarengruppe
Warengruppen
Umsatz Artikel
Cross-Selling
Umsatz pro Bon
Artikel-Umsatz (Monat)
Rabattgrund
Kassenabschluss
Kassenstatus
Kassenbuch der Filiale
Kassenbuch
Mitarbeitervorfälle
Vorfälle
Konfiguration
Service-Manager
System
Menü
Felder
Bereiche
Parameter
Kassen
Filialen
Lager - System
Lizenzverwaltung
Layout
Systeinformationen
Beleg Meldungen
Lizenserver Meldungen
Benutzereinstellungen
Synchronisation
POSMAN-Sync.
AD-Synchronisation
Stammdaten Konfig.
Drucken
Gründe
Mandanten
Einheiten(Gruppen)
Textbaustein
ID-Schema
Scantemplates
Steuern
Länder
Zahlungsziel
Email-Betreff
Bedingungen
Sprachkonfigutation
Zusatzinformationen
Artikel Zusatzinformtionen
Sortiment
Kategorie
Zahlungslimits
Preislisten
Artikel-Gruppen
Anlässe
Promotion & Couponing
Multi-Buy
Rabattgründe
Kundenrabatt
Preisnachlass durch Barcode
Promotions-Gutscheine
Rabatt-Scantemplates
Sonderfunkionen
Barcodes generiern
Filiale deaktivieren
Export
IDEA
IDEA10
Datev
Import
Import-Wizard
Standard-Import
Copyright ©
Anleitungen zur Selbsthilfe
Anleitung Service Portal / UHD Anlage
Anleitung zur Umstellung MwSt
TSE - Meldung, Austausch und Garantieabwicklung
Austausch bei defekter TSE
TSE Return Formblatt
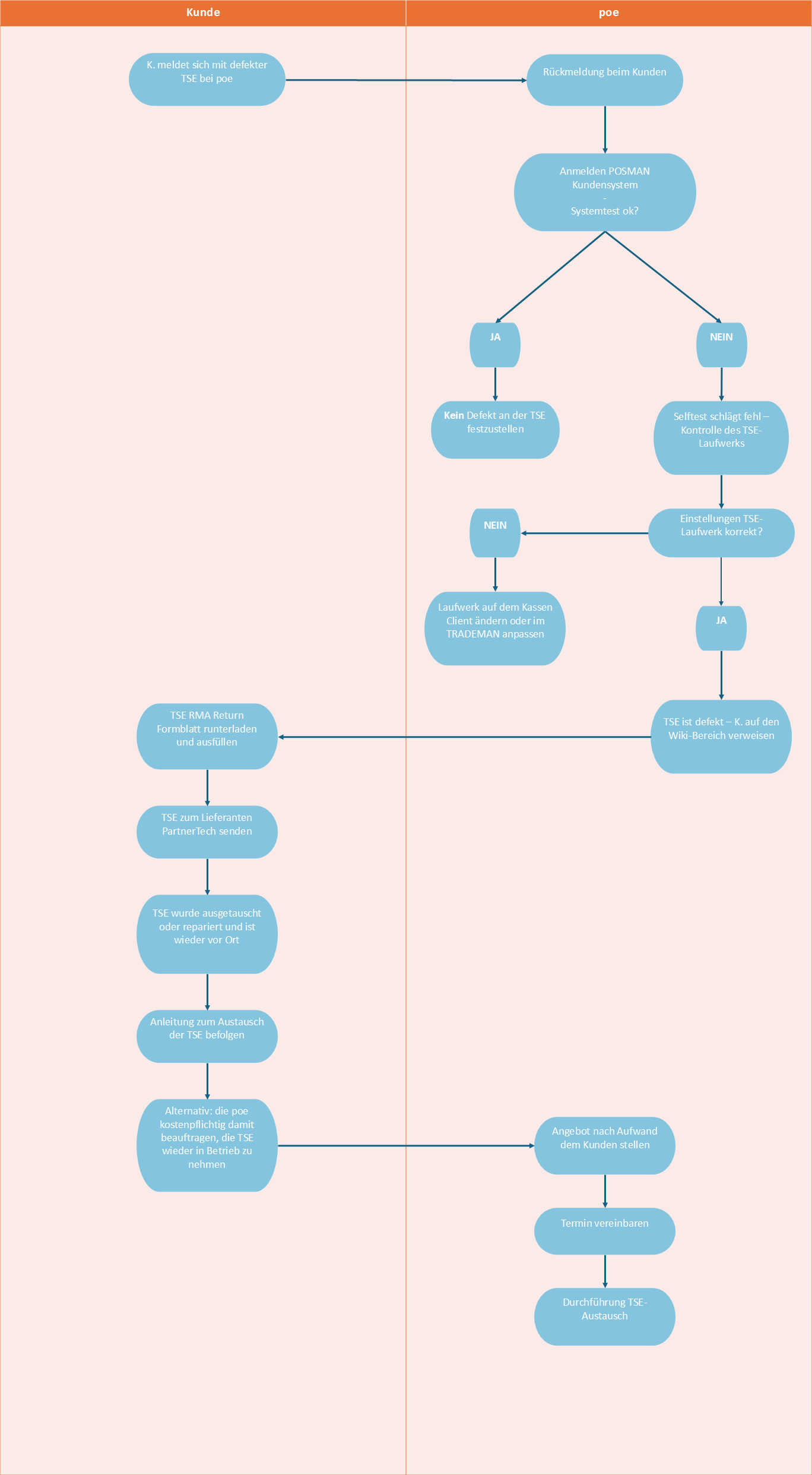
Ablaufdiagramm bei defekter TSE
Ablaufdatum der TSE prüfen
TSE-Meldung an das Finanzamt nach §146a
Austausch TSE vor Ablaufdatum
Informationen zu abgelaufenen TSEs
Austausch abgelaufener TSE
POSMAN® MDE für Honeywell EDA51K Anleitung / Einrichtung
A920 Austausch
A920 Austausch – altes Gerät bereinigen
A920 Austausch - neues Gerät einrichten
Verfahrensdokumentation - Vorwort
Verfahrensdokumentation TSE
Betriebsprüfung mit TSE
Nachweis Zertifizierung
Verfahrensdokumentation
TRADEMAN - Schnittstellen
TRADEMAN - EDI
EDI über BTE Clearing-Center
EDI über DTV Tabak
TRADEMAN2 - API
API - Endpunkte
API - Endpunkte - ProductGroup
API - Endpunkte - Search
API - SearchTypes
API - Endpunkte - SepaMandat
API - Endpunkte - Items
API - Endpunkte - SalesInvoice
API - Endpunkte - Customerbonus
API - Endpunkte - GiftCard
API - Endpunkte - CreateCustomer
API - Endpunkte - Salesorder
API - Endpunkt Datenimport
API - Allgemeine Richtlinien
Beschreibung von API-Objekten
API - AuftragPosition-Objekt
API - Mandanten-Objekt
API - Kunden-Objekt
API - Beweg - Objekt
API - Auftrag-Objekt
API - Kassen-Objekt
poe Standardschnittstelle
1 - Versionsgeschichte
2 - Einleitung
2.2 - Datenbankschnittstelle
2.2.1 Datei-basierte Importschnittstelle - Cloud
2.3 - Webschnittstelle
2.3.1 HTTP Fehlercodes
2.3.2 - Import Endpoints
2.3.3 - Export Endpoints
2.1 - Dateischnittstelle
3 - Datenimport - Stammdaten und Konfigurationsdaten
3.1 - TRADEMAN als nachgelagertes System
3.2 - TRADEMAN als führendes System
3.3 - Artikel (Satzart „ART“)
3.4 - Artikeltexte, mehrsprachig (Satzart „ATX“)
3.5 - Verkäufer (Satzart „VKF“)
3.5.1 - Mitarbeiterrechte
3.6 - Kunden (Satzart „KND“)
3.7 - Bestand (Satzart „FBST“)
3.8 - Preise (Satzart „PRS“)
3.9 - Kundenkarten (Satzart „BVB“)
3.10 - Gutscheine (Satzart „GUT“)
3.11 - offene Rechnungen (Satzart „RNG“)
3.12 - Barcodes (Satzart „BAR“)
3.13 - Rabatte (Satzart „RAB“)
3.14 - Warengruppen (Satzart „WGR“)
3.15 - Hauptgruppen (Satzart „HGR“)
3.16 - Wareneingang (Satzart „WEP“)
3.17 - Pfandverknüpfung (Satzart „PFA“)
3.18 - Einheiten (Satzart „EINH“)
3.19 - Kundenauftrag (Satzart „AUF“)
3.20 - Kundenauftragsposition (Satzart „APO“)
3.21 - Externer Auftrag (Satzart „AUE“)
3.22 - Lieferanten (Satzart „LIE“)
3.23 - SubLieferanten (Satzart „LILI“)
3.24 - Adressen (Satzart „ADR“)
3.25 - Zählaufträge (Satzart „ZAF“)
3.26 - Kundenhistorie (Satzart „KHI“)
3.27 - Reisegruppe (Satzart „RSG“)
3.28 - ReisegruppeTeilnehmer (Satzart „RST“)
3.29 - Maximal Rabatte (Satzart „MAXR“)
3.30 - AddInfo (Satzart „ADIF“)
3.30.1 Typen der Addinfo_Description
3.31 - Media (Satzart „MED“)
3.32 - Flugnummern (Satzart „FLU“)
3.33 - Umlagerung (Satzart „UMB“)
3.34 - Meldungen (Satzart „MEL“)
3.35 - Information (Satzart „INFO“)
3.36 - Komponentengruppe („Satzart KGR“)
3.37 - Komponente (Satzart „KOM“)
3.38 - Mehwertsteuer (Satzart „MWST“)
3.39 - Mehrwertsteuermapping (Satzart „MCTL“)
3.40 - Ländereigenschaften (Satzart „LAND“)
3.41 - Einkaufspreise (Satzart „EKP“)
3.42 - Gründe (Satzart „GRD“)
3.43 - Wechselkurse (Satzart „WXL“)
3.44 - Belege (Satzart „BLG“)
3.45 - Touch (Satzart „TCH“)
3.46 - Parameter (Satzart „PAR“)
3.47 - Sprachen (Satzart „SPR“)
3.48 - Felder (Satzart „FLD“)
3.49 - Felder (Satzart „MAP“)
3.50 - Kassen (Satzart „KAS“)
3.51 - Filiale (Satzart „FIL“)
3.52 - Bereiche (Satzart „BER“)
3.53 - Mandanten (Satzart „MAN“)
3.54 - PermissionControl (Satzart „PCTL“)
3.54.1 Mitarbeiterrechte
3.55 - Rolle (Satzart „ROL“)
3.56 - Verkaeufer Rolle Zuweisung (Satzart „VKRO“)
3.57 - Eingangsrechnung (Satzart „EGR“)
3.58 - Eingangsrechnung Positionen (Satzart „EPO“)
3.59 - Artikel-Versandsperre (Satzart „AVSP“)
3.60 - Kundenkonto/Kundenguthaben (Satzart „KKO“)
3.61 - Sortiment (Satzart „SORT“)
3.62 - Setauflösung (Satzart „SETA“)
4 - Datenexport
4.1 - Dateistruktur
4.4 - Alternative Satzarten
4.4.1 - Erweiterte Positionsdaten (Satzart „ARP“)
4.3 - Optionale Satzarten
4.3.8 - Umsatzsteuermeldung (Satzart „UST“)
4.3.2 - Arbeitszeiterfassung (Satzart „ARB“)
4.3.10 - Druck Rückmeldung (Satzart „FDR“)
4.3.6 - Zahlungsmitteltausch (Satzart „ZMT“)
4.3.4 - Kundenkarten (Satzart „KKA“)
4.3.1 - Einnahmen/Ausgaben (Satzart „EIN“/“GUT“/“AUS“/“BZR“)
4.3.16 - Inventur (Satzart „ZHL“)
4.3.13 - Meldungen (Satzart „MEL“)
4.3.15 - Aktikel-Kontierungsinfo (Satzart „AKI“)
4.3.14 - Information (Satzart „INFO“)
4.3.12 - Kundenbonusstand (Satzart „KBS“)
4.3.5 - Sondertransaktionen (Satzart „XTR“)
4.3.3 - Kundenneuanlage (Satzart „KND“)
4.3.9 - Abschlussinformationen (Satzart „ABS“)
4.3.11 - Reiseteilnehmer Information (Satzart „RTI“)
4.3.7 - Kassiererstatus (Satzart „KST“)
4.3.17 - Warenkorb (Satzart „WAKB“)
4.3.18 - Warenkorbposition(Satzart „WAKBP“)
4.2 - Obligatorische Satzarten
4.2.2 - Positionsdaten (Satzart „ART“)
4.2.1 - Zahlungsdaten (Satzart „VAB“)
poe Release Notes
TRADEMAN 2 - Release Notes
TRADEMAN 2 - Release Notes - 2025
TRADEMAN 2 - Release Notes - 2023
TRADEMAN 2 - Release Notes - 2022
TRADEMAN 2 - Release Notes - 2021
TRADEMAN 2 - Release Notes - 2020
TRADEMAN 2 - Release Notes - 2019
TRADEMAN 2 - Release Notes - 2018
TRADEMAN 2 - Release Notes - 2024
TRADEMAN 2 - Release Notes - 2017
TRADEMAN 2 - Release Notes - 2016
POSMAN - Release Notes
POSMAN - Release Notes - 2025
POSMAN - Release Notes - 2024
POSMAN - Release Notes - 2023
POSMAN - Release Notes - 2022
POSMAN - Release Notes - 2021
POSMAN - Release Notes - 2020
POSMAN - Release Notes - 2019
POSMAN - Release Notes - 2018
tsm - Release Notes
tsm - Release Notes - 2025
tsm - Release Notes - 2024
tsm - Release Notes - 2023
tsm - Release Notes - 2022
PSI - Release Notes
poe Vorlagen-Editor - Release Notes
Systemanforderungen poe-Produkte
Unterstütze Betriebssysteme und Software-Komponenten
cRenderer - Release Notes
zu YouTube
zurück zu poe
Main
POSMAN Kundenhandbuch
Kassenoberfläche
Schnelltaste belegen
User
Verkäufer & Kassierer anmelden und abmelden
temporäres Passwort
Kunden anmelden
TakeMyData
Kundenhistorie
Vorgänge in der Kasse
Artikel einbuchen
ScanOK
Artikel modifizieren
Kassiervorgänge abschließen
Auftrag (abkassieren)
Rechnungen abkassieren
Rücknahmen nach abgeschlossenen Kassiervorgängen
Auftrag anzahlen
Kassiervorgänge mit angemeldetem Kunden
Bon & Beleg
Bon Doppel
Alle Bons ansehen
Bon parken
Bon Erklärung
EBon Versand
eBonMe
Ein- & Ausgabe
Einnahme
Ausgabe
Abschöpfung
Schublade öffnen
Gutscheine
Gutschein einlösen
Gutschein verkaufen
Gutscheine ansehen
Gutschein ausbezahlen
Abschlüsse
Z-Abschluss-Bon Erklärung
Tagesabschluss & Monatsabschluss
Manager
Umsatz bis jetzt
Kasseninformationen
Fernwartung an der Kasse
Fehlerbericht senden
Extras
Arbeitszeiterfassung
Außer Haus Verkauf
Pfand und Getränke
Tax Free
Copyright
TRADEMAN Kundenhandbuch
Vorgänge
Verkauf
Einkauf
Eingangsrechnung
Bestellung
Bestell-Bestätigung
Wareneingang
Lieferanten-Retoure
Bestell-Vorschlag
Freigegebene Bestellungen
Rückabwicklung
Rekla-Auftrag
Lager
Warenumlagerung
Inventur
Kundenlager
Seriennummer
Manufacturer-IDs
Chargen
Information
Infopool
Artikelinformationen
Artikelpreisübersicht
Bon Suche
Belegarchiv
Belegverarbeitung
Nachrichten
Buchhaltung
Forderungen
Kundenbindung
Gutschein
Probekauf
Extra
Artikelkomponenten
Min-& Soll-Bestandspflege
Kassiererabschluss
Abschriften
Sammelabschriften
Etikettendruck
Tresor
Mobile Daten-Erfassung
Stammdaten
Mitarbeiter
Mitarbeiter-Übersicht
Mitarbeiter Wizard
Artikel
Versand-Artikel
Artikelgruppen
Setauflösung
Kunden
Kunden-Übersicht
Kunden-Wizard
Kundengruppen
Sortimente
SEPA-Mandate
Lieferanten
Maximalrabatt
Flug
Kontakte
Statistiken
Statistik-Generator
Umsatz
Hauptwarengruppe
Warengruppen
Umsatz Artikel
Cross-Selling
Umsatz pro Bon
Artikel-Umsatz (Monat)
Rabattgrund
Kassenabschluss
Kassenstatus
Kassenbuch der Filiale
Kassenbuch
Mitarbeitervorfälle
Vorfälle
Konfiguration
Service-Manager
System
Menü
Felder
Bereiche
Parameter
Kassen
Filialen
Lager - System
Lizenzverwaltung
Layout
Systeinformationen
Beleg Meldungen
Lizenserver Meldungen
Benutzereinstellungen
Synchronisation
POSMAN-Sync.
AD-Synchronisation
Stammdaten Konfig.
Drucken
Gründe
Mandanten
Einheiten(Gruppen)
Textbaustein
ID-Schema
Scantemplates
Steuern
Länder
Zahlungsziel
Email-Betreff
Bedingungen
Sprachkonfigutation
Zusatzinformationen
Artikel Zusatzinformtionen
Sortiment
Kategorie
Zahlungslimits
Preislisten
Artikel-Gruppen
Anlässe
Promotion & Couponing
Multi-Buy
Rabattgründe
Kundenrabatt
Preisnachlass durch Barcode
Promotions-Gutscheine
Rabatt-Scantemplates
Sonderfunkionen
Barcodes generiern
Filiale deaktivieren
Export
IDEA
IDEA10
Datev
Import
Import-Wizard
Standard-Import
Copyright ©
Anleitungen zur Selbsthilfe
Anleitung Service Portal / UHD Anlage
Anleitung zur Umstellung MwSt
TSE - Meldung, Austausch und Garantieabwicklung
Austausch bei defekter TSE
TSE Return Formblatt
Ablaufdiagramm bei defekter TSE
Ablaufdatum der TSE prüfen
TSE-Meldung an das Finanzamt nach §146a
Austausch TSE vor Ablaufdatum
Informationen zu abgelaufenen TSEs
Austausch abgelaufener TSE
POSMAN® MDE für Honeywell EDA51K Anleitung / Einrichtung
A920 Austausch
A920 Austausch – altes Gerät bereinigen
A920 Austausch - neues Gerät einrichten
Verfahrensdokumentation - Vorwort
Verfahrensdokumentation TSE
Betriebsprüfung mit TSE
Nachweis Zertifizierung
Verfahrensdokumentation
TRADEMAN - Schnittstellen
TRADEMAN - EDI
EDI über BTE Clearing-Center
EDI über DTV Tabak
TRADEMAN2 - API
API - Endpunkte
API - Endpunkte - ProductGroup
API - Endpunkte - Search
API - SearchTypes
API - Endpunkte - SepaMandat
API - Endpunkte - Items
API - Endpunkte - SalesInvoice
API - Endpunkte - Customerbonus
API - Endpunkte - GiftCard
API - Endpunkte - CreateCustomer
API - Endpunkte - Salesorder
API - Endpunkt Datenimport
API - Allgemeine Richtlinien
Beschreibung von API-Objekten
API - AuftragPosition-Objekt
API - Mandanten-Objekt
API - Kunden-Objekt
API - Beweg - Objekt
API - Auftrag-Objekt
API - Kassen-Objekt
poe Standardschnittstelle
1 - Versionsgeschichte
2 - Einleitung
2.2 - Datenbankschnittstelle
2.2.1 Datei-basierte Importschnittstelle - Cloud
2.3 - Webschnittstelle
2.3.1 HTTP Fehlercodes
2.3.2 - Import Endpoints
2.3.3 - Export Endpoints
2.1 - Dateischnittstelle
3 - Datenimport - Stammdaten und Konfigurationsdaten
3.1 - TRADEMAN als nachgelagertes System
3.2 - TRADEMAN als führendes System
3.3 - Artikel (Satzart „ART“)
3.4 - Artikeltexte, mehrsprachig (Satzart „ATX“)
3.5 - Verkäufer (Satzart „VKF“)
3.5.1 - Mitarbeiterrechte
3.6 - Kunden (Satzart „KND“)
3.7 - Bestand (Satzart „FBST“)
3.8 - Preise (Satzart „PRS“)
3.9 - Kundenkarten (Satzart „BVB“)
3.10 - Gutscheine (Satzart „GUT“)
3.11 - offene Rechnungen (Satzart „RNG“)
3.12 - Barcodes (Satzart „BAR“)
3.13 - Rabatte (Satzart „RAB“)
3.14 - Warengruppen (Satzart „WGR“)
3.15 - Hauptgruppen (Satzart „HGR“)
3.16 - Wareneingang (Satzart „WEP“)
3.17 - Pfandverknüpfung (Satzart „PFA“)
3.18 - Einheiten (Satzart „EINH“)
3.19 - Kundenauftrag (Satzart „AUF“)
3.20 - Kundenauftragsposition (Satzart „APO“)
3.21 - Externer Auftrag (Satzart „AUE“)
3.22 - Lieferanten (Satzart „LIE“)
3.23 - SubLieferanten (Satzart „LILI“)
3.24 - Adressen (Satzart „ADR“)
3.25 - Zählaufträge (Satzart „ZAF“)
3.26 - Kundenhistorie (Satzart „KHI“)
3.27 - Reisegruppe (Satzart „RSG“)
3.28 - ReisegruppeTeilnehmer (Satzart „RST“)
3.29 - Maximal Rabatte (Satzart „MAXR“)
3.30 - AddInfo (Satzart „ADIF“)
3.30.1 Typen der Addinfo_Description
3.31 - Media (Satzart „MED“)
3.32 - Flugnummern (Satzart „FLU“)
3.33 - Umlagerung (Satzart „UMB“)
3.34 - Meldungen (Satzart „MEL“)
3.35 - Information (Satzart „INFO“)
3.36 - Komponentengruppe („Satzart KGR“)
3.37 - Komponente (Satzart „KOM“)
3.38 - Mehwertsteuer (Satzart „MWST“)
3.39 - Mehrwertsteuermapping (Satzart „MCTL“)
3.40 - Ländereigenschaften (Satzart „LAND“)
3.41 - Einkaufspreise (Satzart „EKP“)
3.42 - Gründe (Satzart „GRD“)
3.43 - Wechselkurse (Satzart „WXL“)
3.44 - Belege (Satzart „BLG“)
3.45 - Touch (Satzart „TCH“)
3.46 - Parameter (Satzart „PAR“)
3.47 - Sprachen (Satzart „SPR“)
3.48 - Felder (Satzart „FLD“)
3.49 - Felder (Satzart „MAP“)
3.50 - Kassen (Satzart „KAS“)
3.51 - Filiale (Satzart „FIL“)
3.52 - Bereiche (Satzart „BER“)
3.53 - Mandanten (Satzart „MAN“)
3.54 - PermissionControl (Satzart „PCTL“)
3.54.1 Mitarbeiterrechte
3.55 - Rolle (Satzart „ROL“)
3.56 - Verkaeufer Rolle Zuweisung (Satzart „VKRO“)
3.57 - Eingangsrechnung (Satzart „EGR“)
3.58 - Eingangsrechnung Positionen (Satzart „EPO“)
3.59 - Artikel-Versandsperre (Satzart „AVSP“)
3.60 - Kundenkonto/Kundenguthaben (Satzart „KKO“)
3.61 - Sortiment (Satzart „SORT“)
3.62 - Setauflösung (Satzart „SETA“)
4 - Datenexport
4.1 - Dateistruktur
4.4 - Alternative Satzarten
4.4.1 - Erweiterte Positionsdaten (Satzart „ARP“)
4.3 - Optionale Satzarten
4.3.8 - Umsatzsteuermeldung (Satzart „UST“)
4.3.2 - Arbeitszeiterfassung (Satzart „ARB“)
4.3.10 - Druck Rückmeldung (Satzart „FDR“)
4.3.6 - Zahlungsmitteltausch (Satzart „ZMT“)
4.3.4 - Kundenkarten (Satzart „KKA“)
4.3.1 - Einnahmen/Ausgaben (Satzart „EIN“/“GUT“/“AUS“/“BZR“)
4.3.16 - Inventur (Satzart „ZHL“)
4.3.13 - Meldungen (Satzart „MEL“)
4.3.15 - Aktikel-Kontierungsinfo (Satzart „AKI“)
4.3.14 - Information (Satzart „INFO“)
4.3.12 - Kundenbonusstand (Satzart „KBS“)
4.3.5 - Sondertransaktionen (Satzart „XTR“)
4.3.3 - Kundenneuanlage (Satzart „KND“)
4.3.9 - Abschlussinformationen (Satzart „ABS“)
4.3.11 - Reiseteilnehmer Information (Satzart „RTI“)
4.3.7 - Kassiererstatus (Satzart „KST“)
4.3.17 - Warenkorb (Satzart „WAKB“)
4.3.18 - Warenkorbposition(Satzart „WAKBP“)
4.2 - Obligatorische Satzarten
4.2.2 - Positionsdaten (Satzart „ART“)
4.2.1 - Zahlungsdaten (Satzart „VAB“)
Breadcrumbs
poe Doku
Anleitungen zur Selbsthilfe
TSE - Meldung, Austausch und Garantieabwicklung
On this Page
Ablaufdiagramm bei defekter TSE